T1击败KT夺冠,Faker用第六冠给LPL资本上了一课
开拓者主帅斯普利特回应杨瀚森被下放:他很明白自己的处境,是个真正有职业精神的球员
终于等到她翻红了?!
7点出发|养了3个月的女儿,出院记录竟是“男婴”?医院通报!
衬衫到了秋冬,怎么更“有趣”了?
来源:央视网
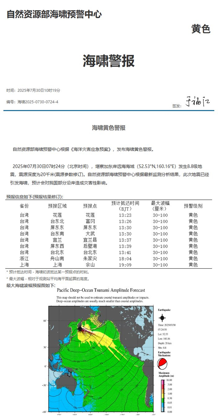
央视网消息:据国家海洋环境预报中心网站消息,自然资源部海啸预警中心根据《海洋灾害应急预案》,发布海啸黄色警报。
北京时间7月30日7时24分,堪察加东岸远海海域(52.53°N,160.16°E)发生8.8级地震,震源深度为20千米(震源参数修订)。自然资源部海啸预警中心根据最新监测分析结果,此次地震已经引发海啸,预计会对我国部分沿岸造成灾害性影响。