舒兰合成药业公司 本文图均为 受访者 供图
11月19日,吉林男子杨铁军向山西运城中院递交了一份国家赔偿申请书,申请该院支付人身自由赔偿金和精神损害抚慰金共计115万余元。
杨铁军是吉林省舒兰合成药业股份有限公司(简称舒兰合成药业)销售业务员,从2019年5月至2020年10月,舒兰合成药业向河南一公司先后出售茶碱169.8吨,其中部分经层层流转后,被不法分子制成毒品咖啡因。
2020年12月22日,杨铁军被山西警方刑拘,理由为其涉嫌犯制造毒品罪。2023年12月30日,运城中院一审判决杨铁军犯制造毒品罪,判处有期徒刑十五年,并处没收个人财产一万元。一审宣判后,杨铁军上诉至山西高院,要求改判无罪。
2025年4月25日,澎湃新闻刊发《药企销售的茶碱层层流转后部分被用于制毒,销售人员一审被判15年》报道了此案,杨铁军的妻子张女士告诉澎湃新闻,杨铁军不过是该药企最底层的一名销售,每月工资少则两三千,多则五六千,企业向外销售茶碱都是经过层层审批的,涉案的部分茶碱还是经吉林市公安局禁毒支队、山西办案民警许可后才售出的,没想到杨铁军最后竟被判刑。
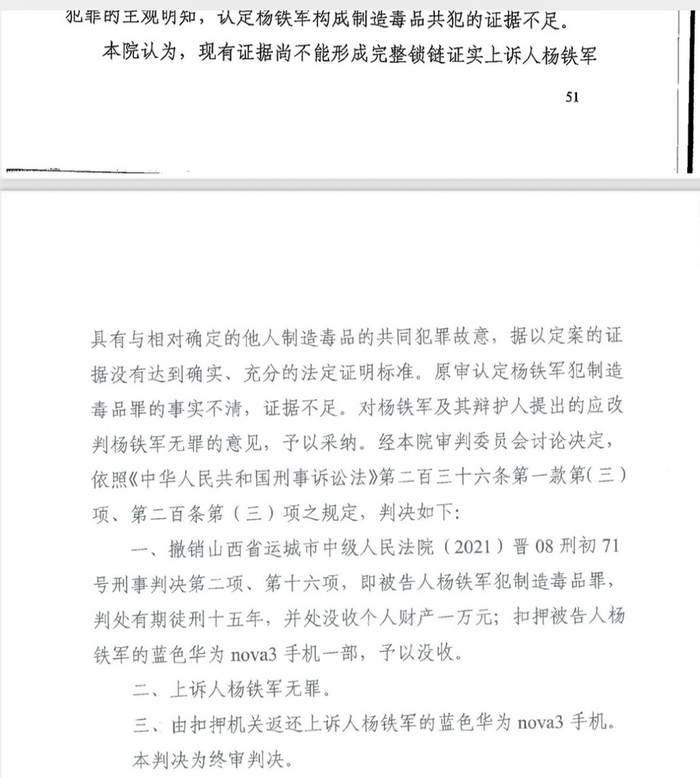
2025年5月23日,山西高院作出二审判决,改判杨铁军无罪。山西高院认为,现有证据尚不能形成完整锁链证实杨铁军具有与相对确定的他人制造毒品的共同犯罪故意,据以定案的证据没有达到确实、充分的法定证明标准。原审认定杨铁军犯制造毒品罪的事实不清,证据不足。
之后的5月28日,山西高院作出宣判,杨铁军当天获释。自 2020年12月22 日被刑事拘留,至 2025年5月28日被无罪释放,杨铁军共被羁押1618天。
杨铁军一审被判十五年,二审改判无罪。
药企销售被判制毒一审获刑15年
舒兰合成药业是一家成立于1989年的民营企业,杨铁军是该公司销售部业务员。茶碱是该公司主要产品之一,这是一种白色结晶性粉末物质,无臭,味苦。
公开资料显示,茶碱化学品名称为二氧二甲基嘌呤,是一种平喘药,它还是一种重要的原料药,其制剂为茶碱缓释片和茶碱缓释胶囊。此外,茶碱经加工可制成毒品咖啡因,现实中亦有大量此类案例。但目前,茶碱仍不在易制毒化学品名录之中。
2020年12月22日,杨铁军被山西河津警方刑拘,所涉罪名为制毒。运城中院“(2021)晋08刑初71号”刑事判决书显示,该案共12名被告人,杨铁军系第二被告人。
运城中院审理查明,2018年3月以来,本案第一被告人王超先后在河南省安阳市注册成立超创公司、咏超公司,为贩卖茶碱,通过非法途径为超创公司办理了《药品经营许可证》。
2018年年底,被告人王超结识了舒兰合成药业的销售处处长丁某,丁某安排被告人杨铁军与王超对接。2019年5月开始,王超以超创公司名义通过杨铁军及丁某向舒兰合成药业购买茶碱出售。
2019年5月28日至2020年10月23日,王超先后以超创公司名义给舒兰合成药业转款1312.71万元,购买茶碱169.8吨。
判决书显示,相关通知认为,目前人工合成咖啡因最普遍采用的方法生成咖啡因的理论产率约为95%,通常情况下,采用该方法一吨茶碱能生成950公斤左右的咖啡因。
据上,运城中院审理后认为,被告人王超贩卖茶碱224.8吨,价值1304.78万元,其中,现已查明制造毒品的茶碱为50.691吨,制造咖啡因48.156吨;其余174.109吨为非法经营的茶碱数量。被告人杨铁军贩卖茶碱169.8吨,现已查明制造毒品的茶碱38.289吨,制造毒品咖啡因36.37455吨。
杨铁军当庭辩称,其只是正常的业务行为,没有(非法)牟利,其工作是协助,不负责具体业务,只是发货,价格和销售都是另有他人负责,因此他认为自己无罪。
杨铁军的辩护律师王晓辉、王帝为杨铁军做了无罪辩护。主要理由包括,涉案茶碱是舒兰合成药业和超创公司之间的业务,不是杨铁军的个人行为;杨铁军销售给超创公司茶碱时,完全不知道超创公司以出口名义购买茶碱后内销的事实,超创公司之下还有多层销售后茶碱才到制毒者手中,指控杨铁军犯罪的事实均无证据证明;杨铁军不具备制造毒品或帮助制造毒品的主观故意,即便是间接故意也无法构成;构成共同犯罪须具备共同的犯罪故意和共同的犯罪行为,杨铁军均不具备;没有明确证据证明制毒茶碱是舒兰合成药业的产品;咖啡因数量来源不严谨,理论产率并不等同于实际产率,更不等同于恶劣条件下土作坊的实际产率。
运城中院审理后认为,经查,相关规定明确关于涉麻醉药品、精神药品行为:走私、贩卖、运输、制造国家规定管制的、没有医疗等合法用途的麻醉药品、精神药品的,一般以走私、贩卖、运输、制造毒品罪定罪处罚。结合本案,被告人杨铁军作为国家生产茶碱、咖啡因企业的销售人员,明知销售茶碱需要相对严谨的手续,但其销售给王超茶碱时,未尽到审慎义务,未严格按照要求销售。
2023年12月30日,运城法院一审判决杨铁军犯制造毒品罪,判处有期徒刑十五年,并处没收个人财产一万元;此外,本案其他被告人亦被判处构成犯罪,其中第一被告人王超被判犯制造毒品罪、非法经营罪,判处死缓,并处没收个人全部财产,并处罚金四百一十八万元。
杨铁军(中)与他的两名辩护律师胡佼松(左)、王帝
二审改判无罪
杨铁军不服一审判决,上诉至山西高院,请求改判其无罪。
杨铁军的二审辩护律师胡佼松认为,本案中,王超并非直接制造毒品的犯罪分子,杨铁军销售的茶碱是经过卖给王超,王超又卖给下游,经过多层转手后才流入制毒分子手中。这种多层转手的案件中,要认定行为人构成犯罪,必须要求行为人确定知道自己销售的直接购买者用于制毒而提供帮助,否则要追究制造毒品犯罪分子的刑事责任,不管茶碱来源为何,直接将所有茶碱的生产商、销售商都应纳入共犯范畴当中,这显然不能成立。
山西高院二审查明的主要事实与一审一致。
山西高院审理后认为,对于涉案“茶碱”的法律属性的查明,关系到本案销售链条中各行为人的法定义务和责任。根据相关规定,涉案茶碱既不属于化工和行政管理领域的易制毒化学品,亦不属于刑法领域的毒品或制毒物品。
审判实践中之所以要对毒品成品、半成品和粗制毒品等进行区分,主要是为了准确评价被告人的罪行严重程度和社会危害,从而准确适用刑罚。“制毒物品”与“毒品”在性质、定义、危害性等方面都存在显著差异,本案所涉茶碱与“毒品”之间的差异更甚;加之不同案件中制毒原料品质及制毒技术水平往往存在差异,故不应单纯根据制毒原料制成毒品率估算毒品数量。
关于杨铁军主观明知的查明和认定。山西高院认为,本案中,杨铁军是否对直接使用其所销售的茶碱制造毒品咖啡因的具体行为人明知,在实施销售行为前同上述行为人存在犯意联络,具有共同犯罪的认识和意志,成为杨铁军是否构成制造毒品罪的关键定案事实。
在案证据中,舒兰合成供销部经理侯某某与河津公安民警张建民的手机微信聊天记录、河津市公安局于2023年2月10日出具的相关情况说明、杨铁军与王超手机通话内容等关于交易对手资质证明文件要求的证言,能够反映出舒兰合成与杨铁军在主观上均积极回避风险事件发生。
结合在案证据中舒兰合成向吉林市公安局禁毒支队的请示答复、吉林省药品监督管理局《关于对吉林舒兰合成药品股份有限公司调查情况的复函》亦能佐证,舒兰合成属于合法药品生产企业,杨铁军销售茶碱属于职务行为,其主观上不具有制造毒品的故意。在案证据“杨铁军与王超的八段通话录音”,能够证明王超一直在隐瞒、欺骗杨铁军,谎称已花30万把茶碱买回以达到继续向舒兰购买茶碱的目的。杨铁军作为舒兰合成销售部内职级较低的业务员,在请示了上级侯某某的意见后继续履行与超创公司合同的剩余部分,已尽到与自身职责相当的审慎义务。
综上,山西高院认为,现有证据尚不能形成完整锁链证实杨铁军具有与相对确定的他人制造毒品的共同犯罪故意,据以定案的证据没有达到确实、充分的法定证明标准。原审认定杨铁军犯制造毒品罪的事实不清,证据不足。对杨铁军及其辩护人提出的应改判杨铁军无罪的意见,予以采纳。
2025年5月23日,山西高院作出二审判决,撤销运城中院一审判决中关于杨铁军的部分,改判杨铁军无罪。该判决书显示,对于杨铁军外的本案其余上诉人、原审被告人,山西高院会另行裁定。
5月28日,山西高院向杨铁军宣布二审判决结果,随后杨铁军从看守所被释放。
自 2020年12月22日被刑事拘留,直至2025年5月28日被无罪释放,杨铁军共被羁押1618天。
重获自由半年后,11月19日,杨铁军向运城中院递交了国家赔偿申请书,申请运城中院向其支付人身自由赔偿金人民币769391.36 元,支付精神损害抚慰金人民币384695.68 元,并在一定范围内为其消除影响、恢复名誉、赔礼道歉。
关于精神损害抚慰金部分,杨铁军认为,其被羁押长达四年半左右,对其造成了严重后果,致使其身体各项机能严重受损,目前检查眼睛、肺部、甲状腺等部位均有严重问题。同时,在他被羁押的 1618 天里,不仅他本人蒙冤深陷囹圄,他的家属也在外界遭受着巨大的非议和精神折磨,致使家里老人终日担忧而严重影响身体健康,女儿研究生毕业后也受影响,无法考取公职单位。
因此,结合本案人身自由赔偿金,杨铁军认为,运城中院应当至少按照人身自由赔偿金的 50%向他支付384695.68 元作为精神损害抚慰金。
