来源:华夏时报
11月22日,“廉洁上海”官网通报:上海国际机场股份有限公司原董事、总经理黄铮霖涉嫌严重违纪违法,目前正接受上海市纪委监委纪律审查和监察调查。
公开简历信息显示,黄铮霖出生于1977年4月,中共党员,研究生学历。黄铮霖于1999年7月参加工作,曾担任上海机场(集团)有限公司实业投资管理公司人力资源部部长、副总经理、党委委员,上海机场(集团)有限公司人力资源部总经理、机关党委书记,上海国际机场股份有限公司副总经理等职务。
(资料图)
2025年1月,上海机场公告称,董事会聘任黄铮霖为公司总经理,任期至该届董事会任期届满止。除了担任上市公司总经理,黄铮霖还担任上海国际机场股份有限公司浦东国际机场总经理、党委副书记。
上海机场2024年年报显示,黄铮霖的税前年薪为102.67万元,并获得4.69万股股权激励。
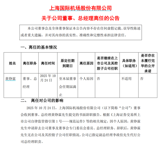
然而,任职仅9个月,黄铮霖即匆匆辞职。10月24日晚间,上海机场公告称,总经理黄铮霖因个人原因辞去所有职务,包括董事、董事会专门委员会委员及总经理职务。辞职后,黄铮霖无在公司及其控股子公司任职情况。此后,黄铮霖传出“失联”消息,直至此次官方通报被查。
据第一财经报道,多位知情人士提到,最近已经多日未见黄,他也一直没有回复记者几天前的微信询问。刚刚结束的北外滩国际航运论坛上,其中的分论坛“北外滩国际航空论坛”由中国东航与上海机场承办,黄铮霖也未现身。
公开信息显示,上海国际机场股份有限公司于1997年5月经上海市人民政府批准设立,是由上海机场(集团)有限公司作为独家发起人发起设立的股份有限公司。上海机场于1998年2月在上海证券交易所上市,2022年完成重大资产重组,实现了上海航空枢纽客货运业务的统一管理和航空资源的统一配置。
业绩方面,2025年前三季度,上海机场实现营业收入97.14亿元,同比增长5.69%;实现归母净利润16.34亿元,同比增长35.98%。
黄铮霖在任期间,上海机场股价走势相对平稳,长期在30~33元间小幅波动。截至11月21日收盘,上海机场股价报32.01元,总市值796.51亿元。
来源:廉洁上海、中国基金报、第一财经、公开信息
